楽水
人々の創造が自由に表現できる舞台づくり
投稿日:
-
執筆者:rakusui
comment コメントをキャンセル
メールアドレスが公開されることはありません。 ※ が付いている欄は必須項目です
コメント ※
名前 ※
メール ※
サイト
次回のコメントで使用するためブラウザーに自分の名前、メールアドレス、サイトを保存する。
Δ
関連記事
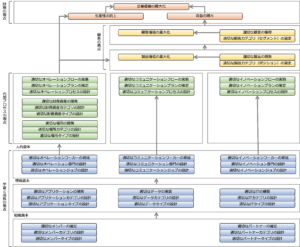
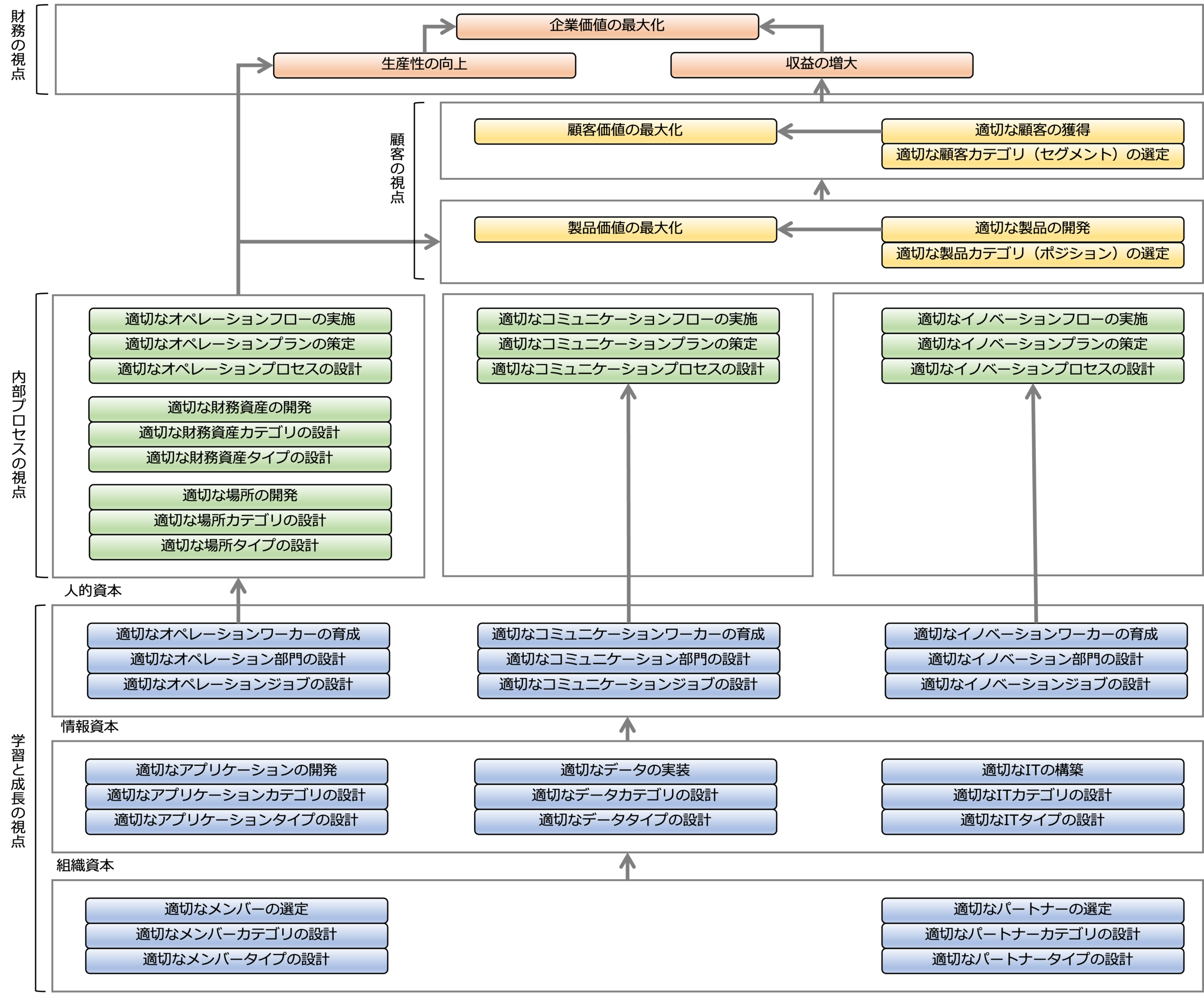
【実践!DX】ビジネスアーキテクチャの設計方法
ビジネスアーキテクチャは、ビジネスの設計思想と、それを実現する仕組を表したものです。 ここでは、ビジネスアーキテクチャの設計方法について次の観点で説明します。 エンタープライズアーキテクチャとの関係 …
夢を叶える方法【自己実現のフレームワーク】
ここでは、 組織に依存せず経済的に自立して自己実現のために生きたい という人向けに、 どうしたら夢を叶えられるのか? 以下の順で解説します。 夢を叶えるとはどういうことか? なぜ夢が叶えられないのか? …
DOA型(集中型)データ基盤からDDD型(分散型)データ基盤へ
ここでは、DOAの考え方を適用して構築するDOA型データ基盤と、DDDの考え方を適用して構築するDDD型データ基盤について次の順で解説します。 DOA型データ基盤と、DDD型データ基盤のイメージ図は次 …
【DMBOKで学ぶ】データマネジメントの導入方法
変化が激しく、不透明で先行きが予測できない昨今の経営環境を、 Volatility(変動性) Uncertainty(不確実性) Complexity(複雑性) Ambiguity(不透明性) の頭文 …
Swiftの関数【Swiftの関数の書き方をわかりやすく解説】
Swiftの関数は、特定のタスクを実行する独立したコードブロックです。 Swiftの関数は、パラメータ名の無いシンプルな C スタイルの関数から、パラメータごとにローカルと外部のパラメータ名がある複雑 …
2026/02/23
AIエージェントネイティブ時代のナレッジマネジメント
2026/02/08
AIエージェントネイティブに備えた基幹システムの拡張
2026/01/25
自律分散型データ基盤
2025/12/29
事業ステージ別データドリブン経営
2025/12/27
生成AI活用のメリット
最近の投稿
最近のコメント
アーカイブ
カテゴリー
メタ情報