楽水
人々の創造が自由に表現できる舞台づくり
投稿日:
-
執筆者:rakusui
comment コメントをキャンセル
メールアドレスが公開されることはありません。 ※ が付いている欄は必須項目です
コメント ※
名前 ※
メール ※
サイト
次回のコメントで使用するためブラウザーに自分の名前、メールアドレス、サイトを保存する。
Δ
関連記事
アプリケーションマネジメント
今回は、アプリケーションマネジメントについて次の観点で説明します。 アプリケーションマネジメントの概要 アプリケーションマネジメントの構成要素 アプリケーションマネジメントの導入方法 アプリケーション …
ビジネスの仕組化
「ビジョナリーカンパニー」という本に書かれている経営原則の一つに、「時を告げるのではなく、時計をつくる」というものがあります。 その本の中で、著者ジム・コリンズは、ビジョナリーカンパニー、つまり、私達 …
【実践!DX】DXによる企業変革の進め方【耕して肥やす】
記事「DXを成功させる3つの鍵」を踏まえて、ここでは、DXによる企業変革の進め方について、以下の観点で解説します。 DXによって企業が目指すべき姿 DXによる企業変革の進め方 関連する記事 DXを成功 …
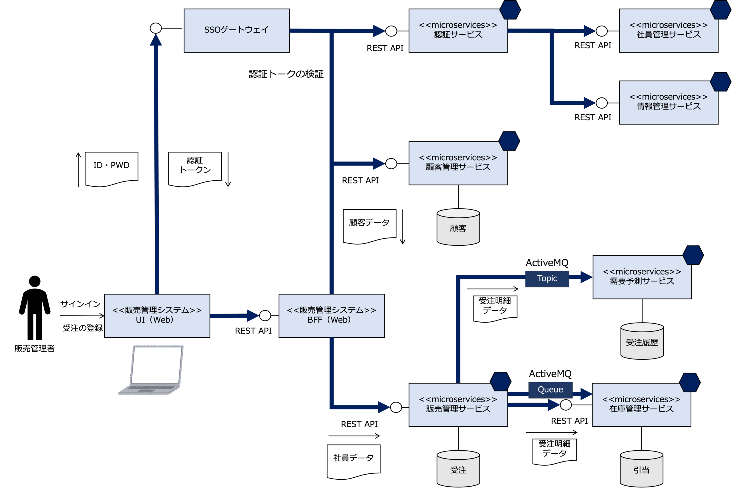
AIエージェント×マイクロサービスの世界
ここでは、AIエージェントが台頭する中、マイクロサービス化することの重要性、マイクロサービス化する方法などについて次の観点で説明します。 AIエージェントとは なぜ今マイクロサービスなのか 基幹システ …
【実践!DX】実践的ビジネスマネジメント
ここでは、エンタープライズアーキテクチャ(EA)、戦略マップ、エンタープライズリスクマネジメント(ERM)を考慮した実践的なビジネスマネジメントについて次の観点で説明します。 事業ライフサイクル ビジ …
2026/04/21
AIエージェントドリブン経営とは何か
2026/02/23
AIエージェントネイティブ時代のナレッジマネジメント
2026/02/08
AIエージェントネイティブに備えた基幹システムの拡張
2026/01/25
自律分散型データ基盤
2025/12/29
事業ステージ別データドリブン経営
最近の投稿
最近のコメント
アーカイブ
カテゴリー
メタ情報